Design Process Define The Problem Flow Chart Problem Solving Methodology Flowchart Wizard Isixsigma
If you are looking for Compass Lab | Glenn Research Center | NASA you've visit to the right web. We have 17 Pics about Compass Lab | Glenn Research Center | NASA like Design Thinking And Its Techniques, Design Process Overview and also Double Diamond Design Thinking Framework Training. Read more:
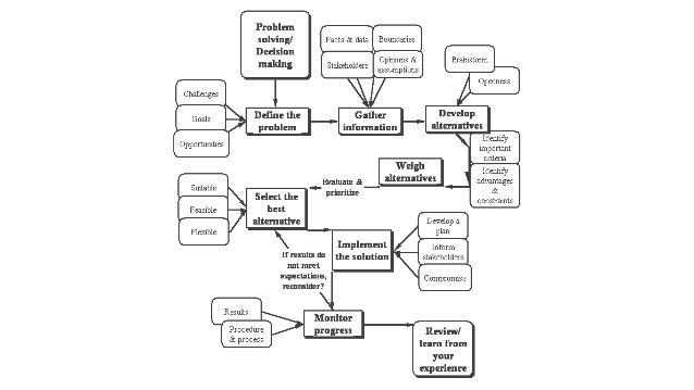
Compass Lab | Glenn Research Center | NASA

glenn
PPT - Design Methodologies PowerPoint Presentation, Free Download - ID

problem methodologies ppt powerpoint presentation productivity complexity gap growing between source
Design Thinking Is A Design Methodology That Provides A Solution-based

What Is Problem Framing - Design Sprint Academy

phases designsprint
Design Process1

process1
Design Thinking And Its Techniques

thinking define techniques phase its
31 Implementation Vs Design Problems - YouTube

Pin By René Bennyson On Service Design | Design Thinking, Design

Problem Solving Methodology Wizard Flow Chart
flow chart problem solving methodology flowchart wizard isixsigma process charts architecture management analysis company template account sigma six lean tools
DMAIC Worksheet | QualityTrainingPortal

dmaic worksheet management problem sigma solving process six lean improvement business project definition define change training forms instruction manufacturing worksheets
Design Thinking As A Creative Problem Solving Process - Part 2

Design Theory - Lecture 02: Design Processes & Problem Solving

PPT - Clinical Nurse Leader Workshop: Leadership/Systems PowerPoint

positive deviance workshop clinical nurse leader leadership systems slideserve
Complete Design Thinking Guide Book | Emerge Creatives

thinking guide
Design Methodology For The Proposed Problem | Download Scientific Diagram

methodology
Design Process Overview

brainstorm criteria generate constraints pltw possibilities
Double Diamond Design Thinking Framework Training

transformar dimond
Compass lab. Complete design thinking guide book. Dmaic worksheet
0 Response to "Design Process Define The Problem Flow Chart Problem Solving Methodology Flowchart Wizard Isixsigma"
Post a Comment